That's awesome awesome work!! That turn stalk is not cheap and it is a common failure point, so this is a seriously useful design! Are you planning to post the STL here when ready? I'll promote it in the newsletter and elsewhere if you go. Super impressive!!
P.s., you can embed videos hosted on most video sites, and/or have it play here natively by using the VIDEOPLAYER BBC above the posting box. Your video is currently wrapped in a google page, so I couldn't get it to auto-play using the video player -- needs to be a link directly to the video file.
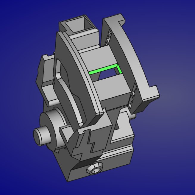
Prototype for Turn Signal Stalk Base
- Tom
- Site Admin
- Posts: 8563
- Joined: Fri Jun 25, 2021 2:04 pm
- Location: Silicon Valley, CA
- Has thanked: 890 times
- Been thanked: 3842 times
- Contact:
- blueline
- Moderator
- Posts: 6005
- Joined: Mon Sep 26, 2022 12:22 pm
- Location: Middle Tennessee
- Has thanked: 4364 times
- Been thanked: 2373 times
Awesome Usury! It's good to see how well you've already figured out so much of the 3D puzzle. That's something I'll leave to the rest of you. It is impressive.
Your Google photos video link worked fine; it's a good workaround. I know Carpokes is good with YouTube and Vimeo embeds but not sure if any other embeds are compatible. That's Tom's purview!
Edit - Tom's post beat me to the punch - his appeared after I hit the "submit" button.
However, to repeat, your video link worked for me in Google Photos.
Your Google photos video link worked fine; it's a good workaround. I know Carpokes is good with YouTube and Vimeo embeds but not sure if any other embeds are compatible. That's Tom's purview!
Edit - Tom's post beat me to the punch - his appeared after I hit the "submit" button.
However, to repeat, your video link worked for me in Google Photos.
Tim
Current:
'26 911 Carrera S - PTS Verde British Racing Green
'24 Cayenne S - Algarve Blue Metallic
'21 718 Cayman GTS - Black
'22 911 Turbo S - Carmine Red
'21 718 Cayman GT4 - White
'11 GMC 1500 Quad Cab 4x4 - Black
Musik-Stadt Region
Current:
'26 911 Carrera S - PTS Verde British Racing Green
'24 Cayenne S - Algarve Blue Metallic
'21 718 Cayman GTS - Black
'22 911 Turbo S - Carmine Red
'21 718 Cayman GT4 - White
'11 GMC 1500 Quad Cab 4x4 - Black
Musik-Stadt Region
- usury
- Posts: 214
- Joined: Thu Sep 15, 2022 1:18 pm
- Location: Seattle, WA
- Has thanked: 97 times
- Been thanked: 93 times
Oh yeah, I'm absolutely gonna post the STL here!Tom wrote: Tue Sep 26, 2023 6:54 pm That's awesome awesome work!! That turn stalk is not cheap and it is a common failure point, so this is a seriously useful design! Are you planning to post the STL here when ready? I'll promote it in the newsletter and elsewhere if you go. Super impressive!!
I realized for the cost of the replacement combo switch assembly, I could buy a 3D printer and a bunch of filament and make my own part and still have a 3D printer when I'm done. And cash left over.
Freelance New Age Renaissance Man
and Wrench Warrior
1987 944na with S2/Turbo facelift
Seattle, Washington, USA
and Wrench Warrior
1987 944na with S2/Turbo facelift
Seattle, Washington, USA
- usury
- Posts: 214
- Joined: Thu Sep 15, 2022 1:18 pm
- Location: Seattle, WA
- Has thanked: 97 times
- Been thanked: 93 times
Thank you very much! I feel like I've crammed for an exam with the amount of stuff I've learned recently.blueline wrote: Tue Sep 26, 2023 6:57 pm Awesome Usury! It's good to see how well you've already figured out so much of the 3D puzzle. That's something I'll leave to the rest of you. It is impressive.
Freelance New Age Renaissance Man
and Wrench Warrior
1987 944na with S2/Turbo facelift
Seattle, Washington, USA
and Wrench Warrior
1987 944na with S2/Turbo facelift
Seattle, Washington, USA
- usury
- Posts: 214
- Joined: Thu Sep 15, 2022 1:18 pm
- Location: Seattle, WA
- Has thanked: 97 times
- Been thanked: 93 times
I haven't forgotten about this. It has been a busy couple weeks. I'll have time this week to finalize the version that will go into my car.
I also want to model the simpler separate components, the small nylon bits, while I still have everything apart.
That way, whomever needs to print one in the future has the option to print those components too. I have enough pics to make a "What's Inside" post, complete with dimensions of the tiny springs (in case anyone loses those during disassembly).
I also want to model the simpler separate components, the small nylon bits, while I still have everything apart.
That way, whomever needs to print one in the future has the option to print those components too. I have enough pics to make a "What's Inside" post, complete with dimensions of the tiny springs (in case anyone loses those during disassembly).
Freelance New Age Renaissance Man
and Wrench Warrior
1987 944na with S2/Turbo facelift
Seattle, Washington, USA
and Wrench Warrior
1987 944na with S2/Turbo facelift
Seattle, Washington, USA
- usury
- Posts: 214
- Joined: Thu Sep 15, 2022 1:18 pm
- Location: Seattle, WA
- Has thanked: 97 times
- Been thanked: 93 times
I've made a ton of progress on the turn signal stalk base 3D printed model and part
I have two nearly identical versions. The "Slot Nose" version uses the factory nylon Hi-Beam Latch. The "Integrated Nose" version has that component built into the model. (The portion protruding from the front is the easy-to-identify difference. The business end of the difference is inside the main tunnel, shown in pics below.)
They both work great!
Here, I have all the factory components installed on the "Slot Nose" version. The second photo below attempts to show the humps/valleys inside the main tunnel on both.
This bright green version is made with ASA (acrylonitrile styrene acrylate), which is chemically similar to ABS and should withstand even the hottest summer cabin temperatures.
For printing with ASA, I made a "heated enclosure" from an old windshield sun shade and a cardboard box. Other than the higher temps, slower print speed, and enclosure, printing with ASA was pretty simple. I ran charcoal filters in the box and the printer was in a ventilated room. No odors whatsoever (Polymaker-brand fillament).
I'll make a post some time this weekend about the features, etc.
I have two nearly identical versions. The "Slot Nose" version uses the factory nylon Hi-Beam Latch. The "Integrated Nose" version has that component built into the model. (The portion protruding from the front is the easy-to-identify difference. The business end of the difference is inside the main tunnel, shown in pics below.)
They both work great!
Here, I have all the factory components installed on the "Slot Nose" version. The second photo below attempts to show the humps/valleys inside the main tunnel on both.
This bright green version is made with ASA (acrylonitrile styrene acrylate), which is chemically similar to ABS and should withstand even the hottest summer cabin temperatures.
For printing with ASA, I made a "heated enclosure" from an old windshield sun shade and a cardboard box. Other than the higher temps, slower print speed, and enclosure, printing with ASA was pretty simple. I ran charcoal filters in the box and the printer was in a ventilated room. No odors whatsoever (Polymaker-brand fillament).
I'll make a post some time this weekend about the features, etc.
Last edited by usury on Thu Nov 02, 2023 4:33 pm, edited 1 time in total.
Freelance New Age Renaissance Man
and Wrench Warrior
1987 944na with S2/Turbo facelift
Seattle, Washington, USA
and Wrench Warrior
1987 944na with S2/Turbo facelift
Seattle, Washington, USA
- usury
- Posts: 214
- Joined: Thu Sep 15, 2022 1:18 pm
- Location: Seattle, WA
- Has thanked: 97 times
- Been thanked: 93 times
Thank you.
With the PLA prototypes, stringing got a LOT better when I turned off "Z hop" in the retraction settings. I also noticed much less stringing when printing inside the makeshift enclosure (still PLA), with slightly higher nozzle temp, and with cooling at 100%.
With ASA (inside the enclosure, no Z hop, 100°C build plate), stringing was almost non-existent. Truly delightful material.
Freelance New Age Renaissance Man
and Wrench Warrior
1987 944na with S2/Turbo facelift
Seattle, Washington, USA
and Wrench Warrior
1987 944na with S2/Turbo facelift
Seattle, Washington, USA
beautiful! what an accomplishment! i know that feeling. i’ve built lots of things with arduinos and the iterative process of testing, troubleshooting, problem solving and a well-polished finished product is very gratifying! congrats and great job!
